Implemente a gestão de performance corporativa em 7 passos

Muitos profissionais falam da importância da gestão de performance com KPIs e de seu uso nas organizações.
Mas será que todos eles sabem mesmo que é gestão de performance corporativa, o conceito de KPI e outros pontos importante da implantação dessa metodologia de gerenciamento empresarial?
É evidente que sem dominar os conceitos por trás da teoria, a prática será prejudicada e a gestão de desempenho corporativo dificilmente alcançará os resultados desejados.
Por isso, nesta postagem, além de apresentarmos um passo a passo completo de como fazer a gestão de performance corporativa, definiremos claramente seus principais conceitos.
Então, arrisca dizer o que é gestão de performance corporativa antes de ler a nossa definição?
O que é gestão de performance corporativa, afinal?
Não é difícil entender o que é gestão de performance corporativa, veja o seu conceito:
Gestão de performance corporativa é uma metodologia de gerenciamento empresarial baseada na definição de indicadores de desempenho para os processos realizados na empresa e, em alguns casos, para seus colaboradores. Por meio desses indicadores de performance, também chamados de KPI (Key Performance Indicators) é possível avaliar pessoas e processos. Em seguida, deve-se promover a capacitação das pessoas e a melhoria dos processos para que a empresa alcance os melhores resultados e atinja seus objetivos organizacionais, definidos no planejamento estratégico.
Agora que você sabe o que é gestão de performance corporativa, vamos deixar claro o que são indicadores de desempenho.
O que são indicadores de desempenho?
Indicadores de desempenho são determinados parâmetros que devem ser medidos em cada processo de uma organização para que se possa avaliar se a maneira como estão sendo realizados é adequada, eficiente e eficaz, e se os resultados atingidos são satisfatórios.
Por exemplo: um indicador de desempenho (ou KPI) muito usado em centrais de atendimento é a velocidade de resposta a um chamado.
Outro indicador de desempenho muito usado atualmente em marketing é o NPS, ou Net Promoter Score.
Trata-se de uma pesquisa muito simples e ágil de se fazer para medir a satisfação e a fidelidade de seus clientes.
Ela é feita com uma única pergunta como esta: “Em uma escala de 0 a 10, qual a probabilidade de você recomendar nossa empresa (marca, serviço etc.) a um amigo ou parente?
Como ela é muito usada por diversas empresas, torna-se um KPI fácil de comparar com a performance de seus concorrentes na área em que atua.
Confira mais detalhes sobre NPS assistindo nossa playlist sobre experiência do cliente:

Como fazer a gestão de performance em 7 passos
Muito bem, agora que você domina o conceito de gestão de performance empresarial, vamos ao passo a passo para implementá-la em seu negócio.
1- Analise os objetivos estratégicos da empresa
Esta é uma providência que se deve tomar sempre, para qualquer iniciativa ou projeto que se deseja implantar na empresa.
Afinal, se algo está sendo feito, mas não contribui para atingir os objetivos do negócio, trata-se de um desperdício de recursos.
No caso da gestão da performance empresarial, isso é ainda mais importante.
Por quê? Porque o objetivo final da melhoria de performance é facilitar o atingimento das metas e objetivos da empresa.
Portanto, todas as iniciativas nesse sentido devem estar alinhadas com o planejamento estratégico e seus objetivos.
2- Escolha os processos que agregam mais valor ao negócio
Fazer a gestão do desempenho de uma empresa não é uma atividade simples.
Na verdade, trata-se de um processo complexo que exige um bom planejamento, recursos e tempo.
Por isso, não se deve querer abraçar o mundo com as mãos e, ao iniciar a implementação da gestão de performance organizacional, abarcar todos os processos do negócio.
Isso não é apenas impossível, como improdutivo e arriscado.
O ideal é escolher alguns processos-chave na empresa e começar por eles.
Depois de se aperfeiçoar na gestão de performance e se certificar que seus resultados estão sendo adequados, escolha mais alguns processos e os inclua em seu programa de gerenciamento de desempenho organizacional.
Com o tempo, todos os processos importantes da empresa estarão sendo avaliados quanto ao seu desempenho.
Mas como definir quais processos devem ser incluídos na gestão de desempenho?
Critérios para escolher processos para a gestão de performance:
- Processos que agregam muita percepção de valor para um cliente final (ex.: o preparo da comida em um restaurante gourmet é fundamental para o sabor dos pratos)
- Processos de alto riscos (ex.: análise de crédito em um banco)
- Processos em que há contato direto com o cliente final (ex.: a recepção dos passageiros em um avião)
- Processos que estão entre as a principais vantagens competitivas da empresa (ex.: a manutenção de uma alta velocidade de conexão em uma empresa de streaming de vídeos, como a Netflix)
3- Analise esses processos
Agora que você já definiu alguns processos importantes, você precisa analisar como eles funcionam, para entendê-los plenamente.
Afinal, como fazer a gestão da performance de um processo se você não entende totalmente como ele se realiza, quais suas etapas, atores, departamentos envolvidos, documentos necessários etc.
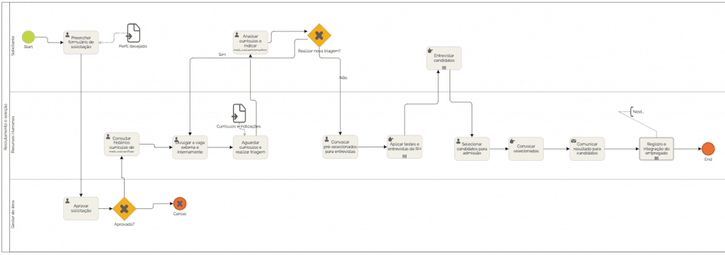
Para isso, o ideal é desenhar um diagrama desse processo. Uma representação gráfica do fluxo de tarefas durante o decorrer do processo, desvios, tomadas de decisão e eventos.
Três fontes ajudarão a reunir as informações necessárias para entender e desenhar o diagrama do processo: entrevistas com participantes do processo; observação do processo em andamento e coleta de documentos usados no processo.
Veja um exemplo de diagrama de processos:

Para desenhar tudo isso, você pode usar softwares especializados em modelagem.
Eles usam notações padrão, como as que você via acima (BPMN), para que você desenhar os fluxos de processo facilmente, de forma intuitiva, usando uma interface do tipo arrasta e solta.
Quer ver como é fácil de usar?
Confira este tutorial explicativo de como fazer a modelagem de processos:

4- Defina os indicadores de performance
Pronto, você já desenhou o processo e domina perfeitamente seu funcionamento.
Agora vai ser fácil definir indicadores de desempenho desse processo para que você possa medi-lo e saber se está indo bem ou se precisa de ajustes.
Para definir o que medir no processo, é preciso levar em conta alguns critérios importantes:
- Relevância: o que será medido deve ser uma variável que afeta consideravelmente o processo e seus resultados. Por exemplo: em uma central de atendimento telefônico ao cliente, a quantidade de chamados solucionadas satisfatoriamente é um indicador de desempenho interessante. Já a velocidade de atendimento (não de resposta) não indica qualidade no atendimento. Na verdade, exigir que os atendentes sejam muito rápidos ao atender os clientes, pode até levá-los a ser impacientes e afoitos, querendo se “livrar” dos atendimentos. Isso pode fazer a qualidade dos serviços de atendimento ao consumidor cair.
- Fácil compreensão: o indicador de performance tem que ser algo que os colaboradores compreendam e vejam sentido em sua mediação. Do contrário, ele será ignorado com o tempo e seu uso não servirá de nada. Por exemplo: uma rede de franquias de fast food tinha entre seus KPIs pesar o lixo que era descartado ao final de cada dia de trabalho. Os franqueados não entendiam o sentido dessa prática e a executavam de forma inadequada, rapidamente e sem cuidado ou precisão. Quando foi explicado que essa era uma maneira de avaliar se os materiais descartáveis (copos, talheres, toalhas de papel etc.) estavam sofrendo desvios, eles passaram a seguir o procedimento à risca.
- Fáceis de medir: imagine ter que contar, uma a um, todos os talheres, copos, toalhas e outros itens descartáveis jogados no lixo, ao final do dia. Pesar o lixo, (depois de ser feito um estudo estatístico que relacionava a demanda do dia com o lixo produzido) é muito mais fácil. Portanto, esse pode ser um bom KPI, basta fazer os envolvidos entenderam sua utilidade, como alertado acima.
- Quantificáveis em números: o ideal é que um indicador de performance seja avaliado em números, para que se possam fazer relações numéricas e comparar desempenhos de forma mais prática.
Confira este vídeo, ele vai te ajudar a definir indicadores de desempenho corporativo com mais facilidade:

Como criar Indicadores de Desempenho?
Este post de nosso blog tem mais dicas de gestão de desempenho para você usar: Como criar indicadores de performance de processos empresariais
5- Automatize os processos
Automatizar processos não significa somente tornar algumas tarefas manuais em automáticas. Isso faz parte da automatização, mas uma das maiores vantagens que ela confere é o acesso a dados e informações sobre os processos.
É essa facilidade na coleta de indicadores de performance que faz da automatização de processos um dos maiores aliados da gestão de desempenho nas organizações.
De nada adianta desenhar novos processos otimizados se não se puder medi-los e avaliá-los continuamente e em tempo real.
Neste outro vídeo de nosso canal, você vai se convencer de por que deve automatizar processos depois de tê-los desenhado com o HEFLO:

6- Inicie a operação e avalie a performance
Com o processo automatizado, assim que a operação se iniciar, o gestor terá acesso aos indicadores de performance que definiu, além de outros dados que a automatização também pode fornecer.
Normalmente, bons softwares de automatização de processos contam com painéis de controle detalhados e intuitivos, fáceis de entender e consultar os dados coletados.
Por isso, o gestor e sua equipe devem fazer uma análise detalhada desses indicadores e outros parâmetros fornecidos pelo painel de controle, avaliar o desempenho do processo e detectar se há oportunidades de melhoria.
7- Defina as melhorias no processo
Com base na avaliação do item anterior da gestão de performance, é preciso definir como o processo pode ser melhorado.
Normalmente, são detectados gargalos, atrasos, desperdícios, atividades em duplicidade ou erros na troca de informações entre equipes na hora de passarem tarefas de uma para outra.
Agora, o ciclo se reinicia continuamente: o novo processo, depois de ajustado, será novamente avaliado e, caso o desempenho esteja abaixo do esperado, serão procuradas as soluções ideais para melhorá-lo e atender aos KPIs definidos.
Veja mais Guia: melhoria da performance com Lean
Confira este infográfico com um resumo do passo a passo da gestão de performance empresarial:

Agora que você entendeu o que é gestão de performance e seu conceito, não deixe de aplicar essa metodologia gerencial em seu negócio.
E se tiver alguma dúvida sobre a melhor maneira de otimizar seus processos, baixe gratuitamente nosso e-book: The BPM Cookbook
